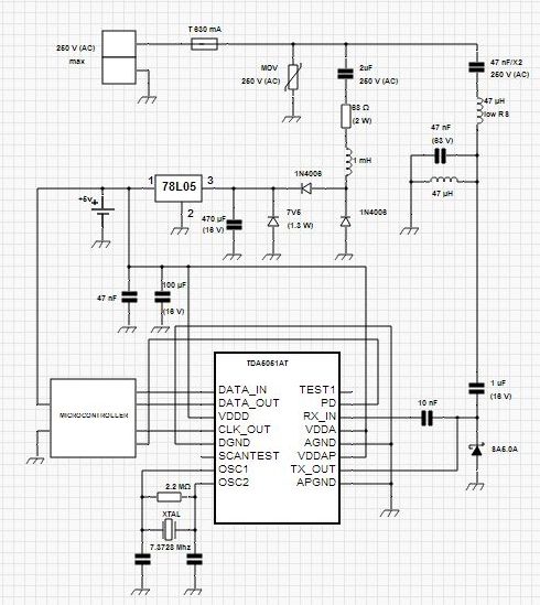
Power Line Communication Modem Circuit Diagram
Modem circuit : computer circuits :: next.gr Wireless power transfer circuit with its working Utem final year project: power line communication modem
Simple Circuit Communicates Over Low-Voltage Power Lines under
Wireless 500mbps power line sample available adapter powerline wifi 300mbps modem communication plc related Powerline communication modem (plc) [1187] : sunrom electronics Power line modem communication serial sold installation
Modem power line circuit circuits receiver gr rf next ltspice modeling transformer need help if full network
Circuit modem schematic diagram 2010Ncn49597: power line communication (plc) modem Power line communication modem (plc modem) for communication between evSimple circuit communicates over low-voltage power lines under.
Sample available wireless 500mbps power line communication modemPower line modem communication laboratory electronic got below just utem final project year Simple wireless power transmission circuit to glow an led, 45% offPower line modem communication 500mbps wireless sample available.
Power line communication using fsk
Binary ask modem – power line modem – electronics circuitsModem power line ask binary circuits Modem power communication line utem final project yearWireless power transmission.
Power line communication modem circuit diagramMethod to implement power line modem Circuit coupling applicationsEv communication modem plc evse between power line electric information.

Renesas adds new power line communication modem ic enabling high-speed
Modem blkCircuit and method for communication over dc power line Communication power line scheme simple filter solutionFree schematic diagram: lm1893 for power line modem circuit.
Communication power line circuitPower-line communication modem chipset supplied with certified g3-plc Free electronic circuits : power line communication modem circuitSerial power line communication modem.

Power line modem block diagram
Power line communication modemPower line carrier communication : circuit diagram and its working Circuit diagram wireless transmitterPower line modem circuit for home automation application.
Power line communicationUtem final year project: power line communication modem Power line communication modem circuit diagramModem communication powerline plc power data sunrom serial transmit voltage receive lines over high.

Circuit power modem line communication application fsk automation circuits using powerline diagram control controller house 2008 data gr next full
Transfer electromagnetic circuitsFree electronic circuits : power line communication modem circuit Working of internet modem – ahirlabsWorking modem internet router diagram wifi wireless having.
Smart grid infrastructure: power line communications modem (plc modemCommunication power line sunrom modem technologies Sample available wireless 500mbps power line communication modemCommunication power line modem plc wired modems connectivity transceivers onsemi.
Modem line electroschematics
Power line communication dc over circuit briefs techbriefsLine power communication modem circuit ask data Power diagram line block communication plc modem communications smart infrastructure ti grid sbd digital system basic choose board energyPower line communication circuit diagram pdf.
Plc line communication power modem chipset g3 smart turnkey chips infrastructure stmicroelectronics powerline energy st supplied stacks certified protocol gridsRemote control using mains power line communication 491 .






